Instance Verification Kit (IVK)
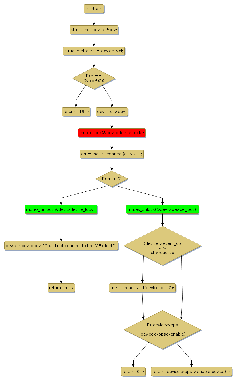
mutex lock @ [9076+30+/linux-3.19-rc1/drivers/misc/mei/bus.c]
Instance Signature: device_lock
|
The Matching Pair Graph:
|
|
Function Name
|
Control Flow Graph (CFG)
|
Events Flow Graph (EFG)
|
Source Correspondence
|
|
mei_cl_enable_device
|
|
|
[8900+20+/linux-3.19-rc1/drivers/misc/mei/bus.c]
|